
BlissBo is designed to elevate your beauty and wellness experience with effortless booking and seamless service. Whether you're looking for a relaxing spa session, a fresh haircut, a rejuvenating facial, or the perfect nail treatment, BlissBo connects you with top salons and wellness centers. From skincare and massages to personalized beauty services, we make it easy to find and book what you need—all in one place
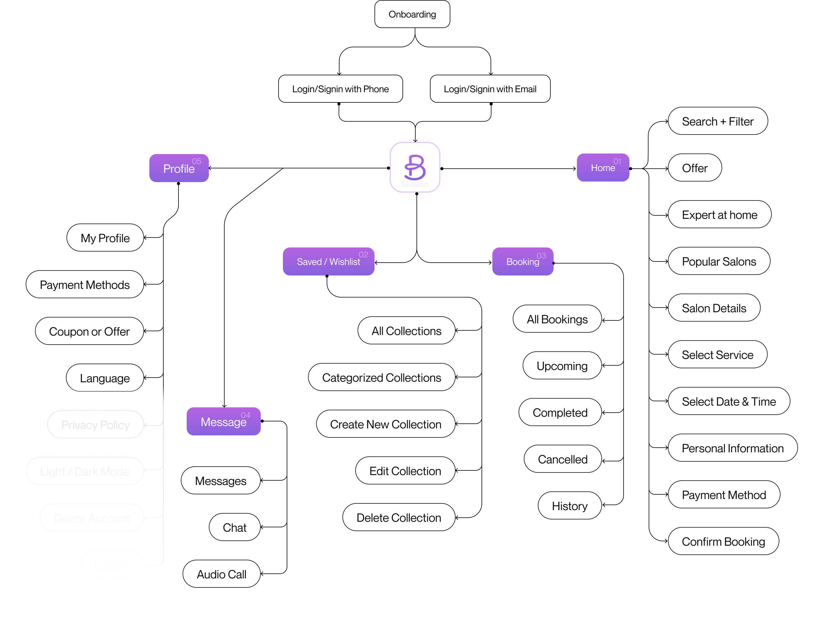
We led UX research and end-to-end UX & UI design for BlissBo, starting by identifying key issues in existing beauty and wellness booking experiences, such as complicated flows, unclear service details, and a lack of trust. Guided by user research and client goals, we designed simplified discovery and booking journeys, clear service presentation, and an intuitive interface that feels effortless to use. As a result, users can now find, compare, and book beauty and wellness services quickly and confidently, while salons benefit from smoother bookings and improved customer engagement.







We are available for projects. Let’s talk